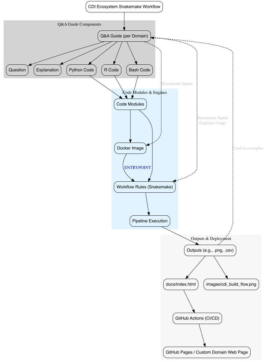
3 CDI Workflow (DAG Overview)

We document and implement the entire Q&A lifecycle using reproducible workflows.

๐Ÿ“Œ The DAG below summarizes how a single Q&A flows from Markdown or Jupyter Notebook โ†’ to code conversion โ†’ to workflow automation โ†’ to final outputs in Bookdown or web formats.

CDI Workflow DAG
CDI Workflow DAG